首页
走进涞源
新闻动态
政府信息公开
政务服务
公众互动
投资涞源
旅游观光
站内搜索
当前位置:
首页
>
行政执法公示
> 详细信息
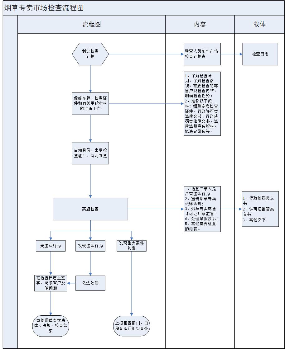
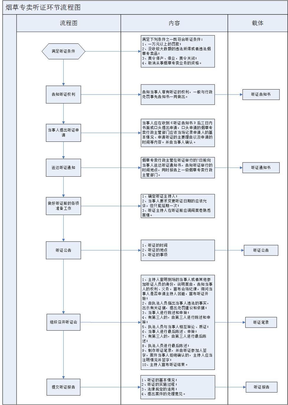
执法流程图
事前公开
发文时间:2025-01-02 10:34:55 浏览次数:
531
打印本页
加入收藏