首页
走进涞源
新闻动态
政府信息公开
政务服务
公众互动
投资涞源
旅游观光
站内搜索
当前位置:
首页
>
专题专栏
>
农村公路建设”七公开“专栏
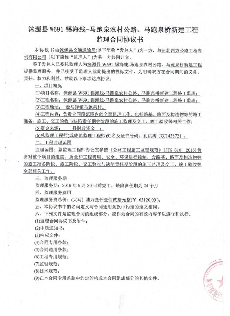
涞源县W691锡海线-马跑泉农村公路、马跑泉桥新建工程项目
农村公路建设”七公开“专栏
发文时间:2020-07-02 11:07:06 浏览次数:
2725
打印本页
加入收藏